Даниэл Джи. «По рукам» 1. Футбольная экосистема
***
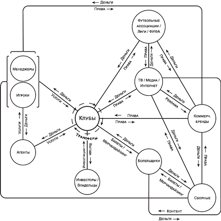
Красивая игра — это сложное дело. К счастью, это довольно подробно изложено в этой книге. Для начала жизненно важно увидеть, как различные элементы соединяются и взаимодействуют; именно по этой причине на следующих страницах приведена схема экосистемы. Только поняв, как каждый кусочек футбольной головоломки сочетается со всем остальным, можно вникнуть в детали отрасли и понять, как все работает на самом деле.
Эта книга описывает взаимодействие между наиболее важными игроками на национальной и международной футбольной сцене. В основе игры лежат клубы и сборные. Они нанимают игроков, играют в различных национальных и международных лигах и соревнованиях, платят агентам за заключение трансферных сделок, получают деньги от телекомпаний за трансляцию матчей для болельщиков по всему миру, заключают выгодные партнерские соглашения с брендами и получают деньги от болельщиков за посещение игр и покупку товаров. Диаграмма демонстрирует циркуляцию денег, поступающих в футбол и уходящих из него.
Давайте возьмем в качестве примера ФК «Ливерпуль». Основываясь на последних отчетах за сезон 2016/17, опубликованных в 2018 году, клуб получил £73,5 млн. от мероприятий в день матча; £136,4 млн. от коммерческих партнерств с брендами, включая Standard Chartered (£30 млн. за сезон), New Balance и BetVictor; и £154,3 млн. от прав на трансляцию, и, в основном, доходы от Премьер-лиги. Эти доходы от Премьер-лиги существенны: значительная часть текущей сделки по трансляции Премьер-лиги, оцениваемой в £8+ млрд., поступает от британских вещательных компаний Sky и BT Sport, которые платят более £5 млрд. за эксклюзивные права в Великобритании. Телекомпании окупают такие большие затраты за счет услуг подписки на платное телевидение, за которые болельщики платят, чтобы еженедельно смотреть матчи своей команды. «Челси», победитель сезона 2016/17, заработал £150,8 млн. за один сезон в результате огромных сумм, которые платят вещательные компании по всему миру.
Аналогичным образом, множество телекомпаний также платят огромные суммы УЕФА за трансляцию соревнований Лиги чемпионов. В Великобритании BT Sport заплатила УЕФА £1,18 млрд. за привилегию эксклюзивного показа матчей Лиги чемпионов и Лиги Европы в прямом эфире до 2021 года. Для получения подробной информации о том, как продаются и оплачиваются права на вещание, а также о том, как распределяются деньги, см. Главу 9.
Вернемся к «Ливерпулю». Их оборот составил £364,2 млн. Для сравнения, доходы «Манчестер Юнайтед» составили £581 млн., «Реала» — £580 млн., а «Барселоны» — £557 млн. Общая прибыль «Ливерпуля» составила £40 млн. Восемнадцать клубов Премьер-лиги получили операционную прибыль в сезоне 2016/17. В том сезоне предыдущие победитель сезона, «Лестер Сити», получил прибыль в размере £92 млн. Подробнее о том, как клубы максимизируют доходы, см. Главу 4.
Что касается расходов, то «Ливерпуль» потратил £207,5 млн. на заработную плату и выплатил £76 млн. в виде суммы за трансферы. (Подробнее о том, как все это структурируется, оплачивается и учитывается, см. Главу 2). Аналогичным образом, клубы будут выплачивать агентам комиссионные в размере 5-10% от заработной платы игрока. Основываясь на опубликованных данных за летнее и зимнее окно 17/18, «Ливерпуль» заплатил агентам больше всех — £26,7 млн. В совокупности клубы Премьер-лиги заплатили агентам £211 млн.
Когда менеджеров увольняют, часто выплачивается компенсация за расторжение их контракта (и обычно контрактов их команды тренерского персонала). Сообщалось, что экс-менеджеру «Ливерпуля» Брендану Роджерсу и его сотрудникам было выплачено £16 млн. Это может дорого обойтись клубам, если они решат сменить менеджеров, у которых долгосрочные контракты.
Денежный поток имеет решающее значение. Из-за различных правил финансового контроля (таких как Правила финансового фэйр-плей УЕФА) клубы обычно не могут тратить больше, чем зарабатывают. Более подробную информацию см. в Главе 4. Основным следствием такого подхода является то, что клубам необходимо максимизировать доходы, чтобы гарантировать, что они могут стабильно тратить на трансферы игроков, заработную плату и бонусы.

Благодаря такому сочетанию рекордного вещания и коммерческих доходов бизнесмены-миллионеры и миллиардеры проявили значительный интерес к владению клубами. За последнее десятилетие такие культовые клубы, как миланский «Интер», «Манчестер Сити», «Ливерпуль», «Милан», «Монако» и «Пари Сен-Жермен», были приобретены в рамках многомиллионных сделок. Для получения подробной информации о том, как выявляются и завершаются такие сделки, а также о работе, связанной с приобретением клуба, см. Главу 4.
Интернационализация игры означает, что игроки работают в своих клубах, но их работодатели отпускают их играть за свои национальные сборные. В прошлом это было сопряжено с проблемами. Такие проблемы, как то, имеет ли игрок право играть за определенную страну, кто должен выплачивать зарплату игроку, если игрок получает травму на международной арене, и должны ли клубы получать компенсацию за то, что отпускают своих игроков, приводили к заметным спорам в прошлом. (Более подробную информацию см. в Главе 8) Тем не менее, международные турниры, проводимые ФИФА и УЕФА, могут стать вершиной карьеры игрока. Хороший чемпионат мира или чемпионат Европы может выставить игрока на витрину магазина для выгодного трансфера.
Такие бренды, как Coca-Cola, Budweiser, Hyundai, Visa и другие, заплатили миллионы фунтов стерлингов за то, чтобы их названия ассоциировались с такими громкими соревнованиями. Деньги, предоставленные международным федерациям в результате проведения чемпионата мира, Евро или Кубка африканских наций, передаются национальным ассоциациям.
Денежный поток продолжается. Болельщики эффективно финансируют игру, посещая матчи на стадионе и покупая подписки на платное телевидение. Переполненные стадионы, фанатичная поддержка и постоянное внимание средств массовой информации означают, что глобальная игра набирает обороты.
Книга «По рукам» объясняет, как работает индустрия, дает представление о некоторых наиболее актуальных областях красивой игры и освещает многомиллионные сделки и последствия для игроков, клубов и вещателей.

***
Приглашаю вас в свой новый телеграм-канал, где только переводы книг о футболе.

















