Как с умом отменить лимит? Проект финансовой реформы российского футбола

Противоречия футбола в России
Клубок противоречий российского футбола велик: тут и лимит на легионеров, «легкие» государственные деньги, и запущенный детско-юношеский футбол, завышенные зарплаты футболистов и вездесущие агенты.
После последних неудач клубов и национальной команды, в РФС задумались о реформах. Это вызывает определенный оптимизм, однако предлагаемые изменения лежат, в основном, в сфере форматирования лиги. Но формат РПЛ не единственная и уж точно не главная проблема нашего футбола. Проблема куда более актуальная и острая - чудовищная неэффективность расходования финансовых ресурсов.
В российском футболе денег много, вот только эти деньги зачастую оказываются не там, где нужно: оседают в карманах агентов, отягощают кошельки игроков - причем настолько, что те теряют всякое желание сорваться в Европу на поиски карьерного счастья. Клубы получают многомиллионные бюджеты от региональных администраций, а через какое-то время в агонии умирают, когда с приходом нового губернатора денежный золотой дождь прекращается.
Как заставить деньги работать во благо? Как добиться того, чтобы клубы слезли с иглы государственных денег и не обанкротились? Чтобы детско-юношеский футбол получал достаточно финансирования? Как прекратить перегрев зарплат и агентских бонусов? Наконец, как избавиться от лимита на легионеров, при этом не запрудив РПЛ посредственными иностранцами?
Со многими из этих проблем сталкивались и в Европе, что побудило УЕФА к разработке правил финансового фэйр-плэй (ФФП). С помощью ФФП удалось во многом притормозить вакханалию на трансферном рынке, тотальный перегрев зарплат и частично схлопнуть долговые пузыри клубов, заставив абсолютное большинство участников рынка жить по средствам и увязывать расходы с доходами.
Понятно, что с каждый годом находятся все больше лазеек и изощренных способов обхода этих правил, и российские клубы тоже отнюдь не чураются использовать разные «серые» схемы (здесь можно припомнить и «чудесную» эпопею с переходом Сутормина, и спартаковскую многоходовку с «двойным» трансфером Понсе-Романьоли). Чиновникам из УЕФА не слишком интересно копаться в подобных историях, призывая наши клубы к порядку. По-хорошему, это должны делать мы сами. С другой стороны, общие правила ФФП не учитывают суровую российскую действительность - зависимость клубов от бюджетов регионов, малые доходы от телевизионных контрактов.
Однако, адаптировав принципы ФФП к нашим реалиям и поверив в них, как в закон, можно решить многие проблемы нашего футбола. Более того, без экономического регулирования нашего футбольного хозяйства, другие реформы могут оказаться недостаточными для улучшения текущей ситуации.
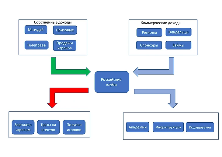
Структура доходов клубов
Итак, мы хотим, чтобы футбол у нас был профессиональным, то есть сам зарабатывал, жил по средствам и имел хорошую мотивацию к саморазвитию. Так, как это происходит в Европе.
Рассмотрим структуру доходов российских клубов, которые можно условно разделить на две части:

С одной стороны, есть «собственные» доходы - те, которые непосредственно зависят от игры команды, ее достижений, фанбазы и PR, а также продаж игроков.
Вторая часть - «коммерческие» доходы. В отчетности РФС под это определение подпадают переводы госсредств и средств компаний владельцев в бюджеты клубов.
К сожалению, трудно отделить чистые коммерческие доходы (деньги от реальных спонсоров за рекламные контракты) от вливаний псевдоспонсоров, под ширмой которых в обход правил ФФП клубы получают деньги. Поэтому для упрощения, доходы от спонсоров выведем из-под «собственных» доходов, хотя в условиях действительно «честной игры» они должны таковыми являться.
Структура расходов клубов
Все расходы условно разделим тоже на две части:

Первая включает все, что связано с контрактами игроков и их обслуживанием: трансферы, зарплаты, агентские, подъемные. Это очень крупные суммы, но без этих трат трудно конкурировать за игроков и добиваться спортивных результатов. Такие расходы условно назовем «краткосрочными». Фактически эти деньги из футбола утекают, как из кармана заигравшегося в казино игрока.
Вторая категория трат - «долгосрочные» инвестиции на перспективу: расходы на академии, развитие инфраструктуры, исследования. Все то, что обещает быть фундаментом для будущих успехов, но обычно недополучает денег.
Перекосы в движении денег в российском футболе
Соединив блоки доходов и расходов, мы получим общее представление о движении денег в футболе.

По большому счету, эта схема финансовых потоков универсальна и применима к любой футбольной лиге. При этом главное отличие, которое определяет именно российскую специфику, заключается в неадекватных пропорциях этих потоков. По данным открытой статистики, в среднем лишь около четверти доходов российских клубов составляют «собственные» доходы. В то время как в Европе эти цифры достигают 100%.
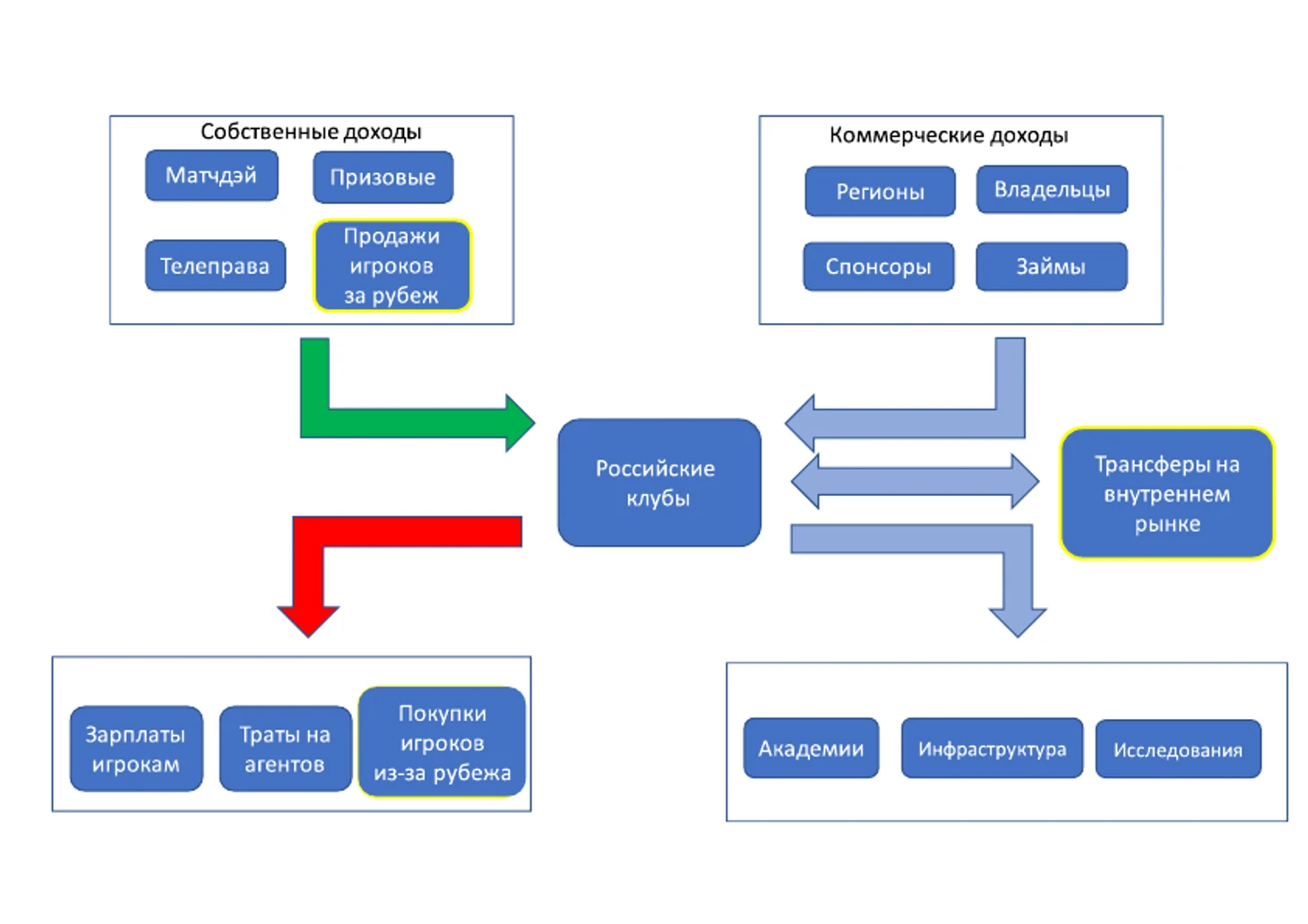
Еще один принципиально важный момент: говоря о трансферах, мы не разделяли их на внутренние (между двумя российскими клубами) и внешние, так как для клуба-покупателя трансфер - это в любом случае расход/убыток.
Но если рассматривать общий бюджет российского футбола как совокупность бюджетов всех клубов, то внутренний трансфер, в отличие от внешнего, является безубыточным (т.е. деньги из совокупного футбольного бюджета страны не утекают).
Поэтому выделим «внешние» и «внутренние» трансферы в отдельные блоки.

Итак, на этой схеме изображен денежный поток, проходящий через российский футбол.
Основное течение этого потока проходит в направлении справа налево, т.е. деньги из карманов олигархов и региональных бюджетов (читай - налогоплательщиков) утекают в карманы футболистов, агентов и за рубеж.
В данном контексте мы не разделяем государственные и негосударственные деньги, потому как в наших условиях трудно отделить «государственных» олигархов от «негосударственных».
Попытки решения
Естественно, такое положение дел, когда профессиональные клубы де-факто во многом финансируются за чужой счет, сложно назвать «нормальным».
Погружаясь в историю вопроса, можно увидеть, что в 2015-2016 годах велась активная дискуссия по поводу профессионального спорта.
Вот что в 2016-ом говорил тогдашний министр спорта Мутко:
«Наша задумка сводится к тому, что если тот или иной клуб содержится за счет госкорпорации или финансируется из бюджета, то должно быть четко закреплено, на что получаемые деньги можно тратить, а на что нет. При этом если клуб или лига финансово самостоятельны, то, конечно, никто не подумает вводить в отношении них какие-то ограничения. Сейчас трудно сказать, каким именно будет законопроект. Но мы хотели бы внедрить систему, аналогичную ФФП, применяемому в европейском футболе. То есть чтобы не было ситуаций, когда деньги уходят, например, агентам. Чтобы клубы придерживались принципа безубыточности. Нужен команде какой-то игрок, пусть заработает или продаст кого-то из имеющихся».
Виталий Мутко добавил также, что его идея была согласована с президентом России.
«О том, что профессионалы могут и должны зарабатывать сами, мы уже не раз говорили», - говорил президент.

А Юрий Белоус добавлял:
«Бюджетные средства должны идти на строительство стадионов и развитие футбольных школ, а не на большие зарплаты игроков. Более того, по-хорошему надо запретить тратить бюджетные деньги еще и на выплату зарплат, потому что в зарплатах может быть спрятана дополнительная составляющая на выплаты агентам. Надо чтобы это все происходило из денег, которые клуб зарабатывает сам: это и продажа футболистов за рубеж, прежде всего, продажа маек, символики, продажа билетов, телеправ, спонсоры. Футболу это оптимизирует цены на футболистов. А то у нас есть клубы, особенно в регионах, когда миллионы долларов тратят на футболистов, а для детей не могут футбольные поля построить».
Но Белоус не согласовал свою идею с президентом. В итоге, предложения Мутко вылились в поправку к закону о спорте, где вводятся ограничения на траты бюджетных средств профессиональными клубами по отношению к агентам и трансферам, но нет ни слова о зарплатах:
«В случае предоставления в соответствии с бюджетным законодательством Российской Федерации профессиональным спортивным клубам бюджетных ассигнований в форме субсидий такие субсидии не могут расходоваться на оплату услуг спортивных агентов, предоставление компенсаций или аналогичных выплат в связи с досрочным прекращением трудовых договоров с профессиональными спортсменами и тренерами, осуществляющими деятельность в области профессионального спорта, а также на выплаты другим профессиональным спортивным клубам, связанные с переходом спортсменов.»
Говорилось о распространении этого правила на клубы финансируемые компаниями с госучастием (>25%), но подтверждений того, что это предложение принято найти не удалось.
Есть также следующая законодательная норма:
«Доля расходов на цели развития спорта высших достижений устанавливается в размере не более тридцати процентов средств, направляемых на развитие физической культуры и спорта.»
Так если на ФК «Тамбов» в 2019 году было выделено 300 млн руб., то на массовый спорт регион должен были выделить 600 млн. руб. Но согласно бюджету Тамбовской области, всего на ФКиС выделено около 60 млн. руб.
Была также принята «Стратегия 2030», в которой в качестве одной из целей было заложено «поэтапное сокращение финансирования профессионального спорта из бюджетной системы, бюджетов компаний с государственным участием».
Возможно, банкротства «Анжи», «Амкара» и «Тамбова» стоит рассматривать как часть реализации этой стратегии.
Почему не получилось?
Выведя из-под законопроекта расходы на зарплаты игроков, надеяться на серьезное изменение направления потока не приходилось. В то же время, если бы и зарплаты все-таки попали под это ограничение, можно было бы нанести уж очень большой удар по футболу в регионах, где клубные бюджеты зачастую на 80-90% обеспечиваются государством.
Вторая проблема, как сказано выше, как отличить госденьги от частных: «Газпром» - госкорпорация, «Лукойл» - нет, но народное достояние в виде энергоресурсов реализуют и те, и другие. Де-юре «Спартак» не отличить от «Краснодара», но де-факто «Спартак» не отличить уже от «Зенита».
Введение полноценного фэйр-плей, о котором говорил Мутко, ударило бы по тем же «Зениту», «Локо», «Динамо», но не затронуло бы «Спартак» и «Краснодар». Ограничить только связанные с госденьгами клубы — значит, нарушить баланс сил, что вызвало бы возмущение и сопротивление большинства клубов и их болельщиков.
В итоге вышла полумера. Теперь бюджетные клубы охотятся за свободными агентами, а спрос на свободных агентов приводит к повышению зарплат, подъемных и агентских вознаграждений. «Красный» поток перешел из одного русла в другое, но фактически никак не уменьшился.
При этом запрет на трансферы, который распространяется даже на внутренний рынок, является скорее помехой для маленьких бюджетных клубов, потому как процесс прямой покупки/продажи между клубами внутри страны стал затруднен.
Причем здесь лимит?
Одним из способов регуляции денежного потока выступил и лимит.
Лимит - это не только про защиту паспортиста Ивана от более дешевого и сопоставимого по качеству Педро. Лимит - это реакция государства, пытающегося защитить свои деньги от утекания из экономики страны в неизвестном направлении.
Лимит ведет к увеличению трансферной активности на внутреннем рынке и стимулированию вложений в академии, а также к сокращению трансферов из-за рубежа, к уменьшению расходов на зарплаты иностранных футболистов. Однако, ведет он и к увеличению зарплат российских футболистов.
Таким образом, удалось слегка сместить потоки, но далеко не на настолько, насколько хотелось бы.
Можно ли заставить клубы зарабатывать самостоятельно?
Предположим, мы послушали Юрия Белоуса. И разделили бюджеты клубов на две части, как показано на картинке, вертикальной линией.

Теперь основной «голубой» денежный поток направлен на внутреннее развитие. Любой же вывод денег из футбола должен обеспечиваться «зеленым» бюджетом. Соответственно, зарплаты, подъемные, агентские и трансферы из зарубежных клубов должны будут обеспечиваться за счет собственных доходов (т.е. непосредственно от болельщиков, телевизионщиков и внешних трансферов), а не из регионального бюджета и не от спонсора-владельца.
Здесь мы не отличаем государственные и негосударственные клубы. Одни правила для всех - это то, что отличает предложенную идею от того, о чем говорили и Мутко и Белоус. Эти правила фокусируются не на том, из чьего щедрого кармана деньги попадают в футбол, но на том, куда они потом уходят.
Таким образом, при внедрении этой схемы не нужен будет ни лимит на легионеров, ни потолок зарплат - они возникнут естественным образом из-за ограниченности зарплатного фонда клубов их «собственными» доходами. Хочешь купить иностранца на большую зарплату? Сначала продай кого-нибудь за границу или заработай своей игрой. При этом любой клуб сможет играть хоть всеми легионерами, но только в условиях полной самоокупаемости.
Может возникнуть резонный вопрос: почему мы считаем внутренние продажи «голубым», а не «зеленым» доходом? Но это именно та мера, которая мотивирует клубы активно тратить на внутреннем трансферном рынке и создает то самое интенсивное денежное «кровообращение», в котором «кровь» идет не только по главным артериям, но и доходит до маленьких сосудиков. Если бы клубы могли расплачиваться за внутренние покупки только «зелеными», то свободных денег было бы куда меньше, ведь клубы сначала должны их заработать.
Так «голубые» деньги, в которых сейчас купается только верхушка клубов, будут более равномерно растекаться по младшим клубам и лигам, увеличится динамика переходов внутри российского футбола. Игроки свободнее продвигаются с низов вверх, а деньги спускаются с верхов на нижние уровни.
С другой стороны, уйдет перегрев зарплат «паспортистов», которые наконец-то начнут именно «зарабатывать» сколько заслуживают, а не «получать» благодаря лимитной протекции. У них наконец-то появится реальная мотивация ехать в Европу, чтобы повышать уровень мастерства в конкурентной среде и зарабатывать больше, что также будет плюсом и для сборной.

Соответственно, спонсорские/бюджетные средства в куда большем объеме пойдут на развитие академии, на инфраструктуру. Клубы перестанут зависеть от переменчивых настроений региональных администраций, а значит, и парад банкротств в российском сойдет на нет.
Звучит неплохо, но выдержат ли клубы?
Посмотрим на примере официальной отчетности РФС за 2020 год.
«Зенит». «Зеленый» бюджет команды около 5 млрд рублей (1,5 от стадиона и 3,5 призовые) в то время как, только на зарплаты ушло более 8 млрд. Но если присмотреться к зарплатной ведомости, то окажется, что более ее четверти идет на двух суперзвезд - Малкома и Ловрена. Продав их, клуб спокойно впишется в свой «зеленый» бюджет.
«Краснодар». Зарплаты - около 3 млрд. Доход от матчей около 600 млн. Еще освобождается почти столько же с уходом Ари, Берга, Смольникова и Камболова. Доход от призовых около 1,5 млрд.
Очевидно, что большим клубам придется переписать контракты, привязав большую часть зарплаты к призовым в виде бонусов.
«Рубин». Зарплаты около 1 млрд. Доход от матчей 50 млн и призовые 135 млн. Вот тут сложнее: надо срочно что-то делать для привлечения болельщиков на трибуны, у Казани есть проблемы с заполняемостью стадиона. Но, как ни крутись, дело это не быстрое, а сократить зарплаты в 5 раз, даже распродав половину состава, не получится.
«Ростов». Несмотря на доход от матчей в 250 млн, ситуация не лучше, чем у «Рубина», потому что зарплат - аж на 1.5 млрд.
ЦСКА. Выступавший в Лиге Европы ЦСКА заработал около 1 млрд призовыми и около 500 млн со стадиона, однако этих доходов явно не хватит на выплаты 2.3 млрд зарплат.
В ФНЛ ситуация не лучше: "красные" расходы превышают «зеленые» доходы (без учета трансферов) в разы. Показателен пример "Чертаново": матчдэй - 0, призовые - 0, зарплаты - 133 млн.
Такие клубы, как «Чертаново», могут и сейчас существовать без госсредств за счет продаж своих воспитанников. Но все это только «голубой» бюджет. И даже несмотря на то, что они вроде бы самоокупаемы за счет «внутренних» трансферов, как им платить зарплату в случае реализации этой реформы? Ответ будет ниже.
Как будут вынуждены перестроиться клубы?
Как клубам решить проблему несоответствия "красного" и "зеленого" потоков? Есть несколько путей, которые в идеале нужно реализовывать в комплексе.
Первый — путь снижения зарплат. Путь благородный, но если зайти по нему слишком далеко, наш чемпионат может существенно опуститься в рейтинге ассоциаций УЕФА. Соответственно, мы можем потерять расширенную еврокубковую квоту с гарантированным участием хотя бы одного клуба на групповом этапе ЛЧ и связанные с этим доходы.
Однако и паниковать не стоит. Скажем, на данный момент зарплатный фонд «Химок» примерно в два раза превышает аналогичные траты среднего голландского клуба, а тульский «Арсенал» тратит примерно наравне с «Фейенордом». Это обстоятельство никак не мешает Голландии обходить нас в рейтинге - еще одно доказательство того, что зарплаты игроков в РПЛ, мягко говоря, далеко не пропорциональны качеству их игры. Так что ужиматься точно есть куда.
Путь второй - задуматься о своих болельщиках, о маркетинге, о том, как привлечь людей на стадионы. Это значит, что помимо результата, клубам придется озаботиться и вопросом зрелищности, а значит, «автобусный парк» РПЛ неизбежно начнет редеть.
Вопрос взаимоотношений болельщиков с руководством в этом контексте тоже немаловажен. Истории, подобной той, когда руководитель клуба показывает непристойные жесты своим трибунам, должны навсегда уйти в прошлое.

Многим клубам стоит задуматься о билетной политике, сделать ее более ориентированной на долгосрочные отношения с болельщиками, а не на сиюминутную прибыль.
Третий - оптимизация селекции. Эффективная селекция заключается в том, чтобы ориентироваться на более слабые лиги, покупая игроков с хорошим игровым уровнем и поднимая их статус. Их цена будет расти. Если делать наоборот - покупать уже статусных (тем более - возрастных) игроков - их цена, за редким исключением, будет падать.
Попыткой сделать селекцию более адекватной был лимит, но не очень-то помогло. Скажем, знаменитый Педро Роша покупался, когда в «Спартаке» было 12 легионеров при разрешенных 6 на поле. Тренеру нужно было быть эквилибристом ротации, чтобы дать ему игровое время.
Короче говоря, селекция должна стать более взвешенной, что точно облегчит жизнь большинства клубов. Примером здесь опять может быть Голландия, где селекция ориентированная на покупку малоизвестных молодых игроков на небольшие зарплаты, многие из которых уезжают потом в топ-клубы.
По этому же пути пошли в Австрии, Швейцарии и на Балканах - и в последнее время клубный футбол этих стран заметно вырос, уже вплотную приблизившись к пребывающей в застое РПЛ.
И четвертый путь - использование внутренних трансферов.
Мы специально обратили внимание на то, что внутренние трансферы не влияют на совокупный капитал российского футбола, и их можно отнести к «голубой» части. Таким образом, для клубов появляется лазейка: покупай за «голубые» деньги (внутри), продавай за «зеленые» (за границу).
Например, «Зенит», продав пару звезд, и подыскав им замену на внутреннем рынке, создаст себе хороший «зеленый» задел. Клубам поменьше, в свою очередь, придется пополнятся из ФНЛ или из молодежи.
В отличие от полного запрета использования бюджетных средств, у клубов останется опция покупать на внутреннем рынке, но зарплатные расходы будут ограничены «собственными» доходами.
Так на всех уровнях клубы вынуждены будут перестроиться на продажи, как на основную статью дохода.
Сейчас у нас таких клубов всего ничего: ЦСКА, «Ростов», «Уфа», отчасти «Рубин». «Зенит» и «Спартак» траты считают постольку-поскольку, а маленькие клубы вроде «Тамбова» или «Ротора» ориентированы на сиюминутный результат, и берут опытных игроков, которых потом не продашь.
Заметьте, что клубы высшего эшелона, претендующие на еврокубки, должны будут ориентироваться на регулярные продажи именно за рубеж, чтобы поддерживать высокий уровень зарплат для своих звезд. Что касается клубов поменьше, им тоже нужны будут продажи за "зеленые", если они захотят покупать игроков на внешнем рынке.
Итого, вся экономика российского футбола должна будет переориентироваться на экспорт.
Почему это важно?
На данный момент наш футбол работает в убыток. За последние пять лет баланс трансферов РПЛ - это убыток в 200 с лишним миллионов евро. В то время как Австрия, Хорватия, Бельгия, Голландия зарабатывают сотни миллионов. Португалия заработала миллиард. Текущее состояние можно сравнить с кровоточащей раной. Если потери крови не остановить, то пациент умрет. Но еще не поздно закрыть рану и пустить кровь циркулировать по организму.
Плавность перехода и потолок зарплат
Очевидно, что перестроиться на новые рельсы сразу всем, а особенно маленьким клубам, было бы затруднительно. Резкое ограничение зарплатного фонда собственными доходами выдержат только клубы, получающие призовые от еврокубков. Но призовые - это не гарантированный доход. Трансферы на экспорт в РПЛ пока достаточно редки, чтобы на них можно было положиться. Как сделать этот переход менее болезненным?

Для этого можно разрешить использовать некую контролируемую сумму из «голубого» дохода на покрытие «красных» расходов - зарплат (на рисунке отмечена красной диагональной стрелкой). Для маленьких клубов это будет, по сути, тот же потолок зарплат. Эта сумма может быть поначалу достаточно большой и не изменять статус-кво, чтобы клубы спокойно могли обслуживать действующие контракты. Но со временем этот потолок нужно уменьшать.
Например, для начала разрешить брать 8 млрд (в это впишется даже «Зенит»), снижая каждый год эту сумму наполовину: 8, 4, 2, 1, 0.5 и т.д. Сначала эти изменения затронут большие клубы, которые к этому более готовы, потом дело дойдет до клубов поменьше. Например, «Ростов» это затронет только на четвертый год, «Уфу» на пятый - будет время подготовиться.
Нет необходимости опускать этот потолок до нуля. Наоборот, там должны остаться эти 30-60 млн, которые помогут выжить маленьким клубам вроде «Чертаново», играющим своими воспитанниками.
Так за 8-9 лет этим рычагом можно постепенно сдвинуть денежные потоки в российском футболе. И реализовать Стратегию-2030 - отнюдь не на бумаге, а на деле.
И все же, что будет с футболом в регионах?
Что будут делать региональные клубы (побольше, чем тот же «Чертаново»), когда их прижмет потолком зарплат?
Согласно официальной отчетности, средний клуб ФНЛ тратит около 150 млн на зарплаты. Т.е. у таких клубов, как «Шинник» или «Факел» есть два пути развития - в зависимости от целей, которые ставит регион.
Путь первый - эти клубы «переходят в профессионалы» и начинают зарабатывать. В Ярославле - городе с полумиллионным населением, футбольными традициями и стадионом на 22 000 есть возможности для заработка. Т.е. команда сверх «голубого» потолка бюджетных денег может заработать еще и «зеленых» бонусов для игроков.
Размер этих бонусов пропорционален качеству футбола и от качества отношений клуба с болельщиками. Развиваясь, можно нарастить доход, а значит, увеличивать зарплаты, на которые можно приглашать более классных игроков - с которыми добиваться лучшей игры, которая будет привлекать больше болельщиков. Это вполне адекватная спираль роста. И по предложенной схеме у этих клубов будет несколько лет, чтобы перестроиться.
Если не получится, значит, их путь - быть молодежной командой при местной академии по примеру того же «Чертаново», и существовать в границах «голубого» потолка.
Если мы хотим, чтобы спорт стал профессиональным, значит, надо быть последовательными. Профессиональный клуб играет и живет для болельщиков и отчасти за счет болельщиков. Клуб без болельщицкой базы должен иметь возможность перехода на профессиональный уровень (за счет качественной работы академии и/или выстроенной селекции) или же оставаться ограниченным в своих зарплатных тратах.
Кому эта реформа выгодна, а кому - не очень?
Очевидно, что в первую очередь «пострадают» игроки (в первую очередь, в наших топ-клубах) - условно, ведущим обрежут довольствие раза в полтора-два, т.е. даже самые высокооплачиваемые вместо 3 млн. евро в год будут «рубить» по 1,5-2 млн. Наверное, переживут как-нибудь, на хлеб с маслом и икорку по выходным наверняка должно хватить.
Агенты тоже будут испытывать временные затруднения, но в перспективе им светит нехилая компенсация. Потому что одна из ключевых идей реформы - оживление трансферного рынка и внешнего и внутреннего.
Сейчас агенты неплохо зарабатывают на круговом обращении одних и тех же игроков в РПЛ. Так, у условного агента Селюка есть несколько топ-клиентов, для которых он выбивает жирные контракты. Если эти контракты «обезжирятся», то с ними пропорционально «обезжирятся» и бонусы.

Чтобы заработать столько же, придется чуть больше «крутиться», активно продвигая и предлагая игроков зарубежным клубам. Кроме того, за счет активизации внутреннего рынка он со временем сможет нарастить количество клиентов, и с каждого получить какой-то кусок. В сумме эти куски должны приносить тоже вполне солидный куш. Но работать для этого придется активнее, это однозначно.
С владельцами клубов и их (необоснованными) амбициями, наверное, посложнее. Потому что в краткосрочной перспективе придется сокращать зарплатную ведомость, частично продавать лидеров и умерить еврокубковые аппетиты.
Но как бы им ни хотелось выглядеть полноправной частью европейской футбольной элиты, нужно признать реальность: в рейтинге ассоциаций нам бороться не за топ-5, а за место в десятке в лучшем случае. Наши главные конкуренты здесь - Португалия, Голландия, Бельгия, а через год-другой - Австрия и Швейцария. Их опыт и лучшие практики нужно изучать и использовать. Основное их отличие — эти ассоциации получают больше дохода от продаж игроков, чем от выступлений в еврокубках.
А во внутреннем чемпионате статус-кво сохранится: «Зенит», «Спартак», ЦСКА, «Краснодар», «Локо» с их ресурсами останутся на ведущих ролях и при новой системе - в этом плане реальной угрозы их позициям (и позициям их владельцам) реформа не несет. Главный бонус для клубов - отмена лимита, что даст свободу селекции, в разы расширит круг потенциальных новичков. А за усмирение зарплатных аппетитов "паспортистов" они потом еще скажут спасибо.
Важно заметить, что все эти ограничения не является ограничениями для роста клуба. Например, модель донецкого «Шахтера» с массовой закупкой молодых игроков в Бразилии и их последующей перепродажей в Европу сюда вполне вписывается.
Для сборной экспортно-ориентированная система тоже явно пойдет в плюс: клубы будут заинтересованы продавать воспитанников в Европу (чтобы обеспечить себе более солидный «зеленый» бюджет) - соответственно, потенциально выбор игроков для сборной должен увеличиться.
И не будет такого, что условный Шамкин пять лет сидит под Дриусси без адекватной практики за основу и возможности постоянно играть, прокачивая свои навыки. Его будет выгоднее не мариновать ради пары матчей в майских турах, а продать в 18-19 лет в условный Брондбю, где он будет "отъедать" игровое время у условного Нильсена.
Даже своих лидеров клубы будут не удерживать во что бы то ни стало (и во сколько бы ни обошлось!), как это происходит сейчас, а отпускать с большей легкостью. После ЧЕ-2020 к Джикии и Дивееву проявляли интерес в Италии, но в условиях лимита наши ведущие клубы не могут их заменить. При отмене же нынешнего лимита у сборной появились бы два защитника, играющие в Серии А.
С точки зрения болельщиков, минус в том, что звезды уровня Халка к нам больше не поедут (правда, их уже и при нынешней системе под воздействием общего ФФП фактически завозить перестали).
С другой стороны, тот же Данни приехал к нам в чемпионат юнцом и стал звездой, сформировавшись как игрое именно в РПЛ - и таких случаев должно стать больше.
В целом же, наш чемпионат должен омолодиться, тем более что видеть одни и те же лица на протяжении десятков лет несколько утомительно. В конце концов, отдельное удовольствие для болельщика - наблюдать за заграничной карьерой наших игроков. Ведь каждый русский игрок, играющий в европейском топ-клубе, представляет честь страны, является частью национальной гордости.
Кроме всего этого, каждый болельщик является еще и налогоплательщиком. А любого налогоплательщика много лет поражает уровень зарплат, де-факто получаемых игроками как раз «из налогов». Выравнивание зарплат игроков - это еще и шаг в сторону выравнивания нашего общества, в сторону уменьшения пропасти между богатыми и бедными.
Заключение
В 2018 году на чемпионат мира не попала Италия. Это была боль для всей нации. Пройдя через эту боль, они вынуждены были меняться. И теперь Италия взяла Евро и заслуженно празднует.
Иногда от самой большой неудачи до самого большого успеха совсем немного. Но нужно пройти этот болезненный путь изменений.
Сейчас мы, как и в 2016-м, испытываем ту самую боль, которая может помочь нам измениться. Но нужно не упустить этот момент и не ограничится формально правильными, но неработающими мерами.
Кажется, все давно поняли, что госденьги в футболе - «зло». Но обычно люди разводят руками и говорят, что футбол без госденег не выживет.
То, что мы предлагаем реализовать в рамках реформы - не просто убрать госденьги полностью и одномоментно, но ограничить и защитить их от «утечки» из футбола. Пустить их на благо и заставить клубы думать о своих собственных доходах, реально заботиться об эффективности их расходования. Чтобы наш футбол научился жить и развиваться в условиях рынка - и наконец-то стал профессиональным не только на бумаге.
Автор и разработчик идеи: Александр Железнов
Плюсы, репосты и дельные замечания категорически приветствуются

















Было желание максимально разжевать суть - с примерами, аргументами и контраргументами, но все это вылилось в "многобукв".
Подозреваю, что осилить такое пока смогли полтора человека...)
Не показывайте эту цитату фанатам Спартака :)
Ну и не надо это отрицать, один парень, который не хотел играть по правилам государства присел на пару лет и потерял весь бизнес нефтяной. Такое чувство, что в России наивные люди живут
Главная проблема российского футбола это слабый уровень тренерского цеха(от детских до топ клубов РПЛ) и вытекающая из этого слабая работа академий и провальное доведение талантливой молодежи до основы. А расходы на футбол в масштабах страны копеечные: 40 мрлд бюджет всех клубов РПЛ, из которых государственных или окологосударственных 30 млрд. Одна Москва столько тратит за два года перекладывание плитки на одних и тех же улицах.
На мой взгляд, переориентация на выращивание игроков и активные экспортные продажи - это как раз единственный более-менее реальный способ постепенно отойти от парадигмы "российский футбол = соцпроект" и начать превращать его в бизнес-проект.
Переориентация на выращивание игроков это правильно, но во-первых, сначала нужно научиться выращивать. А во-вторых, активные экспортные продажи как способ перейти на самоокупаемость абсолютная утопия. Откуда у нас возьмется столько качественных игроков? На перепродаже только своих даже португальцы и голландцы не могут выжить с их то великими школами. Кого будем экспортировать мы, чтобы сводить бюджет Зенита и Спартака хотя бы в 100 млн евро? Почему у поляков, чехов, сербов и хорватов с куда более благоприятными для футбола условиями и традициями не получается одновременно экспортировать игроков и иметь при этом приличный внутренний чемпионат, но получится у нас? За счет чего?
Очень много требуется проработки, но ради такой идеи я даже готов сам создать инициативную группу по доведению этой идеи до реализации.
Но для этого надо бы раскрутить ее через СМИ - удочки я закинул, куда смог, пока жду реакции. Спортс помогать с раскруткой как-то не сильно горит желанием, судя по всему.
Ну а так мы, конечно, будем рады любому содействию в продвижении, доработке и реализации.
При этом нельзя не отметить ненужное усложнение, по-видимому, связанное с желанием и рыбку съесть и всё остальное. По сути всё может быть проще, но и масштабнее.
1. Все трансферы должны быть в зелёной зоне. И внутренние и внешние - деление лишнее.
2. В синюю зону надо добавить логистику (перелёты, сборы итп) - нормально когда в большой стране регион помогает своим клубам, оплачивая эти издержки.
3. Частные владельцы могут тратить деньги как хотят, а вот государственные деньги - только на синюю часть бюджета.
4. Фиг с ними с госкомпаниями - пусть притворяются бизнесом ("владельцами"). Раньше или позже у них появятся свои внутренние ограничения на разбазаривание денег.
5. Запрет на использование госденег на "зеленые" статьи ввести планомерно за 3 года (75%, 50%, 25% -> 0).
6. Разницу от сокращения госрасходов (например Ростовской или Томской областей) направлять на детско-юношеский футбол в регионе - новые спортшколы, поля, методики, зарплаты детских тренеров, турниры итп.
7. Разработать механизм, когда затраты в синей зоны "частных владельцев" профессиональных клубов можно использовать для получения налоговых вычетов (привлечет новых инвесторов и ускорит приватизацию региональных клубов).
8. Ввести налог на роскошь для клубов с большим количеством легионеров в пользу небольших клубов, наигрывающих отечественную молодёжь.
9. Ввести ограничения на максимальные агентские комисси - не более 10% от стоимости трансфера по всем типам выплат на всех концах сделки.
10. Ввести солидарные выплаты детским тренерам профессиональных футболистов (% от зарплат и трансферов).